Til innhold
Gå til forsiden
Søk Min side
Kontakt oss Innsyn Kartportal Language Statistikk
Min side Søk
  • Kontakt oss
  • Innsyn
  • Kartportal
  • Language
  • Statistikk
  • Barnehage, skole & utdanning
    Barnehage, skole & utdanning Vis alt innhold
    • Barnehage
      Barnehage Vis alt innhold
      • Brandval barnehage
      • Langeland barnehage
      • Marikollen barnehage
      • Vangen barnehage
      • Vinger barnehage
      • Lia barnehage (privat)
      • Myrulla barnehage (privat)
      • Puttara FUS barnehage (privat)
      • Eskoleia barnehage (privat)
      • Austmarka barnehage (privat)
      • Barnehagemyndighet
      Gå direkte til:
      • Foresattportal
      • Søke, endre eller oppsigelse av barnehage
      • Barnehagepriser - hva koster det å gå i barnehagen?
      • Har du rett på reduksjon av barnehageavgift?
    • Skole
      Skole Vis alt innhold
      • Austmarka barne- og ungdomsskole
      • Brandval barneskole
      • Kongsvinger ungdomsskole (KUSK)
      • Langeland barneskole
      • Marikollen barneskole
      • Roverud barneskole
      • Vennersberg barneskole
      • Finnskogen Montessoriskole (friskole)
      • NTG-U Kongsvinger (friskole)
      • Kongsvinger Montessoriskole (friskole)
      • Kongsvinger kommunale foreldreutvalg (KKFU)
      Gå direkte til:
      • Skoleruta - Ferie og fridager
      • Foresattportal
      • Skoleskyss
      • Barn og sosiale medier
      • Skolekretser i Kongsvinger
    • Skolefritidsordning (SFO)
    • Skolehelsetjenesten
    • Pedagogisk-psykologisk tjeneste (PPT)
      Pedagogisk-psykologisk tjeneste (PPT) Vis alt innhold
      • Kontaktpersoner for barnehage og skole
      • Forespørsel om kopi av dysleksiattest, sakkyndig vurdering eller annen dokumentasjon
      • Hvordan få hjelp av PPT?
      • Slik søker du hjelp på skolen
      • Slik søker du hjelp i barnehagen
      • Søknadsskjemaer
    • Lærlinger
      Lærlinger Vis alt innhold
      • Hvem kan få læreplass?
      • Søk læreplass i Kongsvinger
      • Fordeler med å bli lærling
      • Læreplasser i Kongsvinger kommune
      • Opplæringsverktøy
      • For veiledere
    • Voksenopplæring (GIV)
      Voksenopplæring (GIV) Vis alt innhold
      • Introduksjonsprogrammet
      • Norsk og samfunnskunnskap
      • Grunnskole og annen opplæring
      • Mer om GIV
    • Nettvett for Kongsvingerskolene
      Nettvett for Kongsvingerskolene Vis alt innhold
      • 1. - 4. trinn
      • 5. - 7. trinn
      • 8. - 10. trinn
      • Foresatte
    • Ung inkludering
    • Sammen om en god oppvekst
    • Universitetskommunen Kongsvinger
      Universitetskommunen Kongsvinger Vis alt innhold
      • Strategisk samarbeidsavtale
      • Prosjekter
      • Nyhetsarkiv
      • Kontakt
    Gå direkte til:
    • Søk skoleskyss
    • Skoleruta - Ferie og fridager
    • Søk barnehageplass
    • Søk plass i SFO
    • Søk plass i kulturskolen
    • Kart over skolekretser
  • Bolig, eiendom & utbygging
    Bolig, eiendom & utbygging Vis alt innhold
    • Reguleringsplaner
    • Bygge, rive eller endre
      Bygge, rive eller endre Vis alt innhold
      • Bygge uten å søke?
      • Slik søker du - steg for steg
      • Søknadsskjemaer Byggsak
      • Bygge nær veg eller ny avkjørsel
      • Kontakte Byggsak
      • Arealplaner - informasjon om din eiendom
    • Hus- & eiendomsinformasjon
      Hus- & eiendomsinformasjon Vis alt innhold
      • Eiendomsskatt
      • Eiendomsavgifter
      • Renovasjon/søppel
      • Hjelp til å bo (kommer)
      • Bestill eiendomsinformasjon
      • Registrer opplysninger om eiendommen din
    • Eiendomsskatt
    • Grave på egen eiendom
    • Kart
    • Oljetanker
    • Oppmåling og deling
    • Renovasjon/søppel
      Renovasjon/søppel Vis alt innhold
      • GIR - Renovasjon/søppel
      • Tømmekalender
      • Gjenvinningsstasjon på Rasta
      • Renovasjonsgebyr
      • Hytterenovasjon
    • Vann og avløp
    Gå direkte til:
    • Betale eiendomsavgifter
    • Finn søknadsskjemaer for byggsak
    • Arealplaner - informasjon om din eiendom
  • Helse, omsorg & sosial
    Helse, omsorg & sosial Vis alt innhold
    • Søk om tjenester og tilbud
      Søk om tjenester og tilbud Vis alt innhold
      • Tjenestekontoret
      • Helse- og omsorgstjenester
      • Trygghetsalarm
      • Hjelpemidler/Hjelpemiddelsentralen
      • Tilrettelagt transport (TT-kort)
      • Ledsagerbevis
      • Middag og matlevering
    • Akutt krise- og helsehjelp
      Akutt krise- og helsehjelp Vis alt innhold
      • Nødnummer
      • Legevakt
      • Tannlegevakt
      • Kommunal akutt døgnenhet (KAD)
      • Krisesenter, vold og overgrep
      • Bekymringsmelding til barnevernet
      • Bekymringsmelding til fysisk og psykisk helse
      • Nasjonal støtte og hjelp når ting blir vanskelig
      • Har ikke sted å bo i natt
    • Barn, unge og familie
      Barn, unge og familie Vis alt innhold
      • Helsestasjon 0-5 år
      • Jordmortjenesten
      • Unghelsa
      • Fysioterapi og ergoterapi for barn og unge
      • Skolehelsetjenesten
      • Familieteam - psykisk helse barn og unge
      • Famileavdelingen
      • Familievernkontoret
      • Rask Psykisk helsehjelp
      • Barnevern
      • BUP Kongsvinger
    • Eldre
      Eldre Vis alt innhold
      • Omsorgsboliger og sykehjem
      • Hjemmebaserte tjenester
      • Korttids- og avlastningsopphold
      • Fysioterapi og ergoterapi
      • Hukommelseteam
      • Kreftkoordinator
      • Dagsenter for hjemmeboende med demens
      • Seniortilbud
      • Seniorsenter
      • Fremtidsfullmakt
      • Søk om tjenester og tilbud
      • Planlegg din alderdom
    • Sosiale tjenester - NAV Kongsvinger
      Sosiale tjenester - NAV Kongsvinger Vis alt innhold
      • NAV Kongsvinger
      • Bostøtte
      • Har ikke sted å bo i natt?
      • Kommunal bolig
      • Startlån
      • Økonomisk hjelp
      • Flyktning og inkludering
      • Kvalifiseringsprogrammet
    • Omsorgsbolig og sykehjem
      Omsorgsbolig og sykehjem Vis alt innhold
      • Austbo (Austmarka HDO)
      • Holt HDO
      • Hov bofellesskap
      • Holttunet
      • Langelandhjemmet
      • Roverudhjemmet
      • Skyrud demenssenter
      • Livsgledehjem
    • Utviklingshemmede
      Utviklingshemmede Vis alt innhold
      • Tilrettelagte tjenester
      • Avlastning for barn og unge
      • Blinken dagsenter
      • Botilbud
      • Fritidstilbud
    • Psykisk helse, rus og overgrep
      Psykisk helse, rus og overgrep Vis alt innhold
      • Psykisk helse og avhengighet
      • Rask psykisk helsehjelp
      • DPS Kongsvinger
      • Nasjonal støtte og hjelp når ting blir vanskelig
      • Seksuelle overgrep
      • Ivareta - pårørende berørt av rus
    • Avlastning, støtte og friskliv
      Avlastning, støtte og friskliv Vis alt innhold
      • Hjelpemidler/hjelpemiddelsentralen
      • Frivillighetssentralen
      • Avlastning for barn og unge
      • Støttekontakt
      • Frisklivssentralen
    • Lege og tannlege
      Lege og tannlege Vis alt innhold
      • Legehjelp
      • Tannleger
      • Legevakt
      • Vaksine
    • Pårørende
      Pårørende Vis alt innhold
      • Pårørendeskole høsten 2025
      • Informasjon til pårørende
      • Pårørende til personer med demens
      • Pårørendes rettigheter - Helsedirektoratet
      • Pårørende strategi for Kongsvinger kommune
      • Fremtidsfullmakt
      • Pårørendesenteret (nasjonal tjeneste)
      • Forespørsel om journalutskrift/innsyn
      • Ivareta - pårørende berørt av rus
    • Samfunnsmedisinsk senter
    • Vaksine
      Vaksine Vis alt innhold
      • Reisevaksine
      • Koronavaksine
      • Influensavaksine
      • Vaksine
      • Voksenvaksinasjonsprogram
    Gå direkte til:
    • Koronavaksinering
    • Legevakt
    • Helsestasjonen
    • Legehjelp
    • Rask psykisk helsehjelp
    • Barnevern
    • Hjelpemidler/Hjelpemiddelsentralen
    • Unghelsa
    • Hjemmebaserte tjenester
  • Kultur, idrett & fritid
    Kultur, idrett & fritid Vis alt innhold
    • Kultur- og aktivitetstilbud
      Kultur- og aktivitetstilbud Vis alt innhold
      • Arrangementskalender
      • Rådhus-Teatret
      • Kongsvinger bibliotek
      • Kulturskolen/Scene U
      • Vinger ungdomsklubb
      • Tilpasset Aktiv Fritid
      • Kongsbadet (svømmehall)
      • Museer i Kongsvinger
      • Teater i Glåmdal
    • Kongsvinger bibliotek
      Kongsvinger bibliotek Vis alt innhold
      • Åpningstider
      • Arrangement
      • Digitalt bibliotek
      • Søk i biblioteket
      • Tjenester og tilbud
      • Leseforslag
    • Kongsbadet (svømmehall)
    • Idrettslokaler og anlegg
    • Kunst og museer
      Kunst og museer Vis alt innhold
      • Kongsvinger museum
      • Kunst i offentlige rom
    • Friluftsliv
      Friluftsliv Vis alt innhold
      • Lag- og foreninger
      • DNT Kongsvinger
      • Turforslag
      • Kongsvinger jeger- og fiskeforening
      • Hytter, jakt og fiske
      • Badeplasser
      • Skiløyper
      • Lån utstyr (BUA)
      • Arrangementskalender
    • Frivillighet
      Frivillighet Vis alt innhold
      • Frivilligsentralen
      • Tilskuddsportalen
      • Frivillighetsprisen
    • Tilskuddsordninger
      Tilskuddsordninger Vis alt innhold
      • Kontingentkassa
      • Kulturprosjekter
      • Grende- og tettstedsmidler
      • Den kulturelle skolesekken
      • Spillemidler til anlegg
      • Forskuttering av spillemidler
      • Spillemidler til utstyr
      • Utstyrsmidler for idrettslag
      • Løypekjøring
      • Inkludering av barn og unge (Bufdir)
      • Andre eksterne støtteordninger
    • Kommunale priser
      Kommunale priser Vis alt innhold
      • Kulturprisen
      • Barna og ungdommens kulturpris
      • Frivillighetsprisen
      • Æresborger
    • Vigsel
    • Gravferd
    • Ungdomskontakter
    • 17. mai program 2026
    • Byparken 100 år - 100 muligheter
      Byparken 100 år - 100 muligheter Vis alt innhold
      • Arrangementer
      • Muligheter
      • Historier
      • Nyhetsarkiv
    • Lag og foreninger
      Lag og foreninger Vis alt innhold
      • Brukerveiledning lag og foreninger
      • Lag og foreninger
      • Mine lag/foreninger
      • Søk om redaktørtilgang
    Gå direkte til:
    • Arrangementskalender
    • Rådhus-Teatret
    • Kulturskolen Scene U
    • Vigsel i Kongsvinger
    • Visit Øst-Norge
    • Lokalhistorie
    • BUA - gratis lån av utstyr
    • Søk kontingent- og utstyrskassa
  • By, tettsteder, næring og miljø
    By, tettsteder, næring og miljø Vis alt innhold
    • By- og tettstedsutvikling
      By- og tettstedsutvikling Vis alt innhold
      • Kongsvinger 2050
      • Prosjekter og planer i Kongsvinger by
      • Grønn mobilitet
      • Byrom og møteplasser
      • Bolig og næringsarealer
      • Tettsteder
      • Nyhetsarkiv
    • Næring
      Næring Vis alt innhold
      • Næringsetablering
      • Næringstomter
      • Tilskudd til næringsetablering
    • Skogbruk
    • Landbruk
    • Mobilitetsplan
    • Natur, miljø og klima
      Natur, miljø og klima Vis alt innhold
      • Klima
      • Klimabudsjett
      • Fremmede arter
      • Naturmangfold
      • Bærekraftsnettverk
      • Miljøfyrtårn
      • Prosjekter
      • Klimaregnskap
      Gå direkte til:
      • Barnetråkk
      • Klimabudsjett 2024 - 2027
    • Salg, servering og skjenking
    • Tilskudd kulturlandskap Finnskogen
    • Motorferdsel
    • Finnskogen - utvalgte kulturlandskap
    Gå direkte til:
    • Klosser Inovasjon
    • Søknad til næringsfond
    • Senter for digitalisering og bærekraft
    • Landbruksdirektoratet
    • Miljødirektoratet
    • Miljøstatus for Norge
  • Veg, trafikk & parkering
    Veg, trafikk & parkering Vis alt innhold
    • E16 Kongsvinger - E6
      E16 Kongsvinger - E6 Vis alt innhold
      • Om prosjektet
      • Planforslag og kart
      • Møter og dokumenter
      • Nyhetsarkiv
      • Kontakt
    • Parkering i Kongsvinger
    • Parkeringstillatelse for forflytningshemmede
    • Vedlikehold, brøyting og strøing
    • Gravetillatelse
    • Bygg nær vei/ny avkjørsel
    • Elsparkesykkel
    • Kart
    • Sykkelparkering
    Gå direkte til
    • Fiks gata mi
    • Strø og brøytekart for Kongsvinger
    • Nasjonal veidatabase
    • Trafikkmeldinger
    • Statens vegvesen
  • Vakt, brann & beredskap
    Vakt, brann & beredskap Vis alt innhold
    • Nødtelefoner
    • Vakttelefoner
    • Brann- og feiervesen
    • Politikontakt
    • Innlandet politidistrikt
    • SLT - Kriminalitetsforebyggende arbeid
    • Samfunnsmedisinsk senter
    • Beredskap
      Beredskap Vis alt innhold
      • Beredskap i Kongsvinger kommune
      • Nødvarsel på mobil
      • Egenberedskap
      • Beredskapsvakt i Røde Kors
    Gå direkte til:
    • Politiet
    • Dette bør du ha hjemme - beredskap
    • Egenberedskap
    • Farevarsler i Norge (værforhold)
    • Naturfarevarsel i Norge (Varsom.no)
  • Politikk, planer, økonomi & administrasjon
    Politikk, planer, økonomi & administrasjon Vis alt innhold
    • Politikk
      Politikk Vis alt innhold
      • Politisk ledelse
      • Kommunestyrerepresentanter
      • Spørsmål til de folkevalgte
      • For folkevalgte
      • Møteplan
      • Direktesendt kommunestyremøte
      • Kommunale planer
      • Delegeringsreglement
    • Administrasjon
      Administrasjon Vis alt innhold
      • Kommunedirektørens lederteam
      • Organisasjonskart
      • Kommunale planer
      • Ledige stillinger
      • Finn frem i kommunen
      • Postliste
      • Kontakt oss
      • Delegeringsreglement
      • Varslingsordning
    • Kommunale planer & strategier
      Kommunale planer & strategier Vis alt innhold
      • Kommunale planer & strategier
      • Kunnskapsgrunnlag
      • Kunngjøringer
      • Reguleringsplaner
    • Eierskap, selskaper & samarbeid
      Eierskap, selskaper & samarbeid Vis alt innhold
      • Eierskapsmelding og prinsipper for eierskap 2025-2028
      • Administrativt eiersekretariat
      • Selskaper der Kongsvinger kommune er eiere
      • Representanter i selskaper og samarbeid
    • Økonomi i kommunen
      Økonomi i kommunen Vis alt innhold
      • Økonomi 2026
      • Økonomi 2025
      • Økonomi 2024
      • Økonomi 2023
      • Økonomi 2022
    • Faktura til/fra kommunen
      Faktura til/fra kommunen Vis alt innhold
      • Betale faktura
      • Faktura til kommunen
    • Regionale tjenester
      Regionale tjenester Vis alt innhold
      • Samfunnsmedisinsk senter
      • Samhandlingskoordinator
      • Innkjøp
      • Personvernombud
      • Eierskap, selskaper & samarbeid
    • Innsyn - hvordan finne offentlige dokumenter?
    • VALG 2025
    Gå direkte til:
    • E16 Kongsvinger-E6
    • Nyheter
    • Møteplan
    • Møteportal for folkevalgte
    • Direkte kommunestyremøte
    • Kommunale planer
    • Postliste
    • Skatteetaten

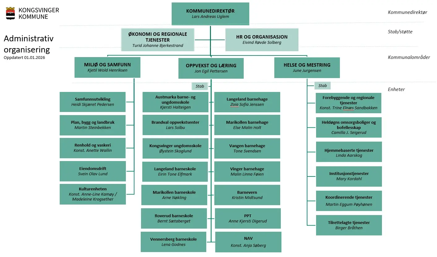
Organisasjonskart

Her ser du Organisasjonskartet til Kongsvinger kommune. Organisasjonskartet er gjeldende fra 01.01.26. Under bildet finner du en link til nedlasting av kartet.

Organisasjonskart

  • Her kan du laste ned pdf av organisasjonskartet for Kongsvinger kommune. (114KB)

 

Kontakt oss

BESØKSADRESSE:
Rådhusplassen 3
2212 Kongsvinger
‍Vis på kart

TELEFON:
62 87 40 00
Mandag – fredag 
Kl. 09:00 - 15:00

POSTADRESSE:
Postboks 900
2226 Kongsvinger

ORGANISASJONSNUMMER:
944 117 784

KONTONUMMER:
1822.83.85200

Snarveier

  • Finn frem i kommunen
  • Skjema fra A-Å
  • Vakttelefoner
  • Statistikk
  • Ledige stillinger
  • Priser og gebyrer
  • Visuell profil

Sosiale medier

  • Gå til Facebook
  • Gå til Youtube
  • Gå til Instagram

Personvern & tilgjengelighet

  • Personvernerklæring, informasjonskapsler og offentlighet
  • Tilgjengelighetserklæringer

Varsling

  • Varsling om kritikkverdige forhold i Kongsvinger kommune
Personvernerklæring, informasjonskapsler og offentlighet
Levert av: CoreTrek | Publiseringsløsning: CorePublish